作者:YQ,加密基础设施深度研究者;翻译:xz@金色财经
1994年,马克·安德森联合创立网景公司并开发出首款商用浏览器,将互联网从政府研究项目转变为主流现象。但他后来承认关键失误:"我认为原罪在于未能将经济系统——即货币——构建为互联网的核心。"网景与Visa合作、微软与万事达结盟,试图将支付嵌入浏览器,皆因监管不确定性与金融守成者的风险规避而失败。
三十年来互联网始终运行于折中方案:以监控为代价的广告盈利模式。免费内容换取全面行为追踪,这一经济模型造就了万亿美元产业,也引发了定义现代网络的隐私危机。随着自主智能体成为数字内容的主要消费者,这套广告模式正面临全面崩塌。
1、广告模式胜出的经济学逻辑
互联网对广告的依赖源于基础经济约束:微支付无法实现。Visa和万事达等传统支付处理器每笔交易收取约2.9%手续费加0.3美元固定费,使得小额支付在经济层面荒诞不经。若向文章阅读收取0.02美元,单笔交易将亏损0.28美元。
这使内容创作者面临三个艰难选择:设置付费墙(大幅削弱传播力)、捆绑订阅(用户抗拒长期承诺)、或展示广告。广告模式胜出在于其既提供免费内容,又构建起用户、广告主、发布方三方看似共赢的市场结构。

该模式需以全面用户监控为运作基础。平台需获取详细行为画像以提升广告价值。从基础人口统计定向起步,逐步演变为精密追踪系统——监测每次交互、预测偏好、构建足以操纵行为的心理档案。互联网由此演变为注意力经济:通过成瘾性设计、算法激化对立、系统性破坏隐私,不计社会代价地优化用户参与度。
2、智能体网络颠覆原有经济模型
AI智能体从根本上瓦解了现有经济结构,因其不具备广告观看行为。自主研究代理获取市场数据时无可售卖的注意力,物流系统预定云资源时无法基于浏览历史定向推送。智能体打破了广告链的每个环节假设:人类观看屏幕→看到广告→潜在点击→购买产品。
这引发生存危机:若智能体消费内容却无法通过广告变现,发布者仅剩两种选择——允许抓取(形成破坏内容创作激励的寄生平衡)或直接收费。内容抓取无法支撑长期生产,微支付成为唯一可行路径,但传统支付通道使其经济上不可行。
3、早期尝试与失败原因
自HTTP协议早期标准化起,402状态码"需支付"便被保留但从未实施。多次尝试激活这一休眠功能:

规律显而易见:技术可行的解决方案早已存在,但无一能形成成为互联网基础设施所需的网络效应。真正的挑战从来不是技术本身,而是协调问题——如何让足够多的服务提供商接受支付,并让足够多的用户使用支付。
4、x402协议:激活沉睡的支付标准
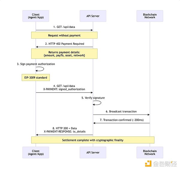
x402将HTTP 402状态码与基于稳定币的区块链结算相结合。该协议在保留现有网络基础设施的同时,新增轻量级支付层。实现流程简明:当客户端未支付即请求资源时,服务器返回HTTP 402及结构化支付要求(金额、收款地址、代币合约、区块链网络)。客户端构建加密签名的支付授权(遵循EIP-3009标准),通过X-PAYMENT头附加至重试请求,服务器验证后广播交易并返回资源及交易详情。
x402支付流程示意图:

在Base等Layer2网络上结算耗时约200毫秒,手续费低于0.0001美元。支付通过密码学确认最终性且不可逆。开发者仅需添加中间件配置:

从智能体的视角来看,支持x402协议的客户端可自动检测402响应、构建支付授权并完成重试请求,全程无需人工干预。
5、区块链基础设施基石
Base(以太坊Layer2)与Solana等网络构成经济基础:Base链上交易手续费低于0.001美元且结算速度短于200毫秒,Solana则实现约0.0001美元的手续费与亚秒级确认。两者均支持每秒数千笔交易处理。USDC等稳定币提供价格稳定性,消除波动性担忧,使美元计价模式得以实现(如每次API调用0.02美元、单篇文章0.25美元、GPU时长0.5美元/单位)。

该协议在设计上保持区块链无关性。虽然初期实现聚焦以太坊兼容网络与USDC,但其标准支持任何具备转账授权功能的区块链及代币合约。通过加密签名(EIP-712标准)在无需信任中介的前提下保障安全,钱包界面会清晰展示支付金额及收款方信息。
6、生态演进:从协议到落地应用
自Coinbase推出x402协议以来,生态迅速发展,已有超50个项目提供基础设施、服务与集成支持:

这种广泛覆盖表明x402已超越原型阶段,进入多垂直领域的生产级部署。其共同核心在于:消除账户体系、API密钥和订阅制,转向按次付费的直接访问模式。
7、经济意义与应用场景
规模化可用的微支付开启了前所未有的商业模式:内容供应商可转向单篇文章计费而非月费订阅;API服务商实现按次请求而非套餐分级收费;数据服务按查询次数而非用户席位定价。这种颗粒化计价使价值创造与捕获精准匹配——研究者为单篇文献支付0.25美元而非200美元年费,AI系统按需购买算力而非预留实例。
该模式消除了传统支付的运营痛点:无拒付风险、即时结算、欺诈减少(需密码学授权)、合规成本降低(不可篡改审计轨迹)。对AI系统而言,x402实现了真正的财务自主——自动交易算法以每次0.02美元获取实时数据,计算机视觉系统按每张图0.005美元采购GPU推理,研究代理根据相关性动态购买论文。

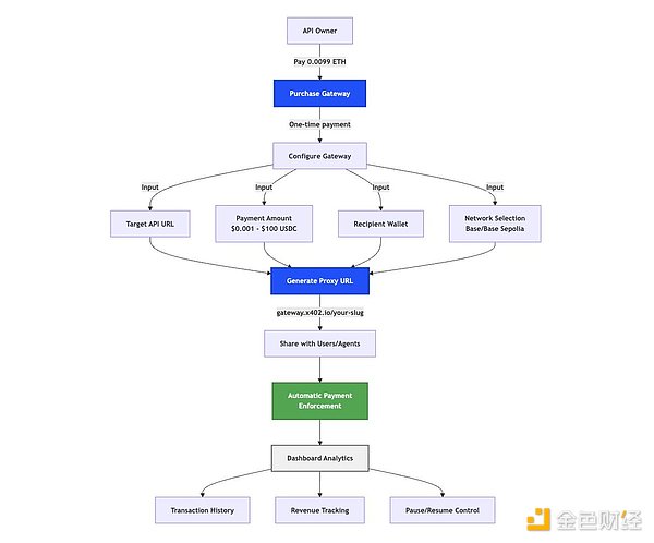
8、x402网关:协议即服务
尽管x402协议设计优雅简洁,落地实施仍需技术投入:中间件集成、密码学验证、区块链交互管理与密钥安全托管。x402网关将这些复杂性封装为开箱即用设施,使任何API所有者无需改造现有系统即可添加支付要求。


9、x402网关:协议即服务解决方案
网关管理员可通过仪表盘查看交易历史、收益分析、使用模式,并实施暂停/恢复控制、价格调整及交易导出。平台基于Next.js框架构建,集成Privy(身份验证)与Wagmi(区块链交互),采用Prisma/PostgreSQL架构追踪用户数据、网关配置(短链、目标URL、支付金额、收款方、网络、状态)、交易记录(哈希、地址、金额、区块)及服务商统计。
这种"基础设施化x402"的范式,与Stripe简化传统支付的思路异曲同工。其经济模型实现激励相容:一次性网关购买(非订阅制)降低绑定风险,链上透明处理杜绝寻租行为,服务商仅赚取结算费且无法实施交易后审查。这种设计从根本上防止x402网关演变为协议旨在消除的支付中间商角色。
10、协调挑战与建设者机遇
支付系统由网络效应主导:当多数商家接受某种支付方式且消费者广泛使用时,其价值才真正显现。这一"鸡生蛋"难题曾使诸多技术完善的方案(如Macaroons、L402)因未达临界规模而失败。x402试图通过三重设计破局:基础设施轻量化(依托HTTP协议)、可组合性(中间件接入而非重构应用)、关注点分离(区块链结算与业务逻辑解耦)。
自主智能体的崛起创造了天然需求——AI系统需要支付能力以实现独立运作。人类可能抗拒新支付方式,但智能体必需机器原生的支付轨道。企业支持对协调至关重要:Coinbase的背书代表主流加密基础设施的承诺,而谷歌A2A协议与企业合作(Salesforce、SAP、ServiceNow)表明行业正形成"智能体基础设施需标准化"的共识。开源特性与多服务商实现方案则有效防止供应商锁定。

基础设施缺口显著。现有工具大多基于"人类用户低频支付"的假设,而智能体原生基础设施需支持高频微支付、自主价值评估及机器可读的服务描述。在這些领域率先建立标准者,可能定义未来数十年持续沿用的基础设施框架。
11、基础设施变革时刻
随着自主智能体从实验性新奇事物转变为关键基础设施,互联网正在经历根本性转型。这一转变需要新的经济原语:依赖注意力榨取和行为定向的广告模式,在"智能体优先"的世界中无法存活——因此时既无法提取注意力,行为定向也宣告失效。
x402通过激活沉睡的HTTP标准(402状态码自1990年代保留至今)与现代化区块链基础设施结合,为原生互联网支付体系提供了潜在基础。早期多领域应用已显现真实需求:AI推理、数据服务、API变现、内容出版。尽管x402能否成为最终标准尚存变数,但核心问题已明确亟待解决。
互联网的原罪并非广告本身,而是其依赖的监控基础设施。区块链微支付提供了新平衡路径:用户与智能体直接为高价值服务付费,创作者获得按使用量匹配的收益,全面行为追踪在经济层面不再必要。
这一愿景的实现取决于执行效率、采用规模与网络效应。但对建设者而言机遇巨大:x402网关等平台通过降低实施门槛,使任何API或内容供应商都能部署智能体原生支付。当前赌注关乎未来几十年互联网基础设施的奠基——是构建统一支付层,还是冒着风险让碎片化系统催生新型监控经济。
来源:金色财经
本站内容来源于公开网络,仅作信息整理与展示之用,不代表本站立场或观点。相关内容不构成任何投资、交易或决策建议,亦不作为任何行为依据。请读者自行判断并承担相关风险。
本站不向特定国家或地区用户提供服务。如相关内容在您所在地区存在法律或监管限制,请您停止访问。
